买手妈妈于多家大型电商平台合作,享受隐藏优惠券可以省不少钱,买手妈妈佣金制度有哪些呢,话说不少用户都在咨询这个问题呢?下面就来小编这里看下买手妈妈佣金制度详解吧,需要的朋友可以参考下哦。
买手妈妈佣金制度详解 买手妈妈佣金制度有哪些

一、核心点全自动结算买手妈妈最大的优势就是系统全程自动结算,根本不用考虑佣金给付的问题,没有任何风险。买手妈妈自注册就自动开通一年会员,邀请两个轻松升永久会员。邀请两个会员后即使你不想再邀请,也会有你的下线邀请,这种团队裂变就非常省力。当然,为了成功晋级,你还是尽量邀请多一些会员,不过是动动手指的事,非常简单。
二、会员级别买手妈妈会员分三个级别。第一个是买手级别,第二个是班长级别,第三个是总代级别。买手级别升级为班长级别,你需要成功邀请买手50个以上,连续两个月累计结算佣金680元以上;或者直接邀请买手30个以上,间接邀请买手60个以上;累计两个月结算佣金380元,还有一种快速晋级方式,那就是付费980元可以快速晋级成班长。班长级别升级为总代级别,你只需要推荐10个班长就可以升级为总代。
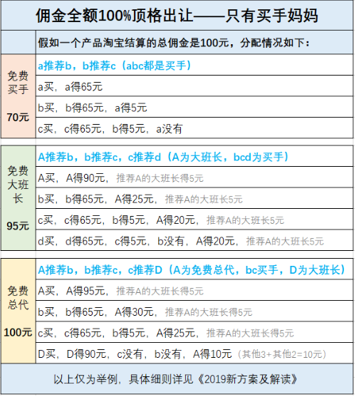
三、佣金计算方式假如一个查品淘宝结算的佣金为100元,分配情况如下:

1.免费买手
当a推荐b,b推荐c,(a,b,c都是买手),
这个层级总共享受70元的佣金。
a买a得65元;
b买b得65元,a得5元;
c买c得65元,b得5元,a没有。
这里a只能能得到b买的佣金,但得不到c买的佣金。
2.免费大班长
当a推荐b,b推荐c,c推荐d,(A为大班长,bcd为买手),
这个层级总共享受95元的佣金。
A买A得90元;
b买b得65元,A得25元;
c买c得65元,b得5元,A得20元;
d买d得65元,c得5元,b没有,A得20元。
这里A可以得到bcd的佣金。
3.免费总代
当A推荐b,b推荐c,c推荐D,(A为免费总代,bc为买手,D为大班长),这个层级总共享受100元佣金,也就是全部佣金。
A买A得95元;
b买b得65元,A得30元;
c买c得65元,b得5元,A得25元;
D买D得90元,c没有,b没有,A得20元。
这里A可以得到bcd的佣金,并且佣金比例又提升了5%。因此,级别越高,得到的佣金就越高,总高可以得到95%的佣金比例,看起来是不是很诱惑,那大家就赶快动手吧。
补充、副业赚钱项目推荐:说到副业赚钱,我觉得做优惠券导购就是个不错的项目,零投资,每天只需要挑选淘宝、京东、拼多多等平台上的优惠券商品来发发朋友圈,就能月收入好几千块钱。我做这个导购赚钱项目是从去年5月份开始的,现在月收入在14000左右。
另外我还有个小团队,带他们做代理做得也不错,他们月收入最低都在2000块钱左右,而且大多是才做一个月不到、也没有什么互联网基础的。因为我这个人比较擅长社群营销、引流推广这块,经常也喜欢分享,有时候分享一个小方法,就可以让我的代理们多赚好几百。
如果你对这方面感兴趣,可以加我微信:26882517,我们交流交流!

以上这里为各位分享了买手妈妈佣金制度详解。有需要的朋友赶快来看看本篇文章吧!